工信部:20款无人机入选应急装备应用推广典型案例
2024-08-23 工信部

图片

各省、自治区、直辖市及计划单列市、新疆生产建设兵团工业和信息化主管部门,有关中央企业:

根据《工业和信息化部办公厅关于组织开展2024年安全应急装备应用推广典型案例征集工作的通知》(工信厅安全函〔2024〕51号),经企业申报、地方和央企推荐、综合评审、名单公示,确定了2024年安全应急装备应用推广典型案例名单,现予以公布。

请各地工业和信息化主管部门和有关单位结合实际,借鉴经验做法,积极宣传推广,在技术创新、应用落地、政府服务等方面对入选项目加大支持力度,推动安全应急产业创新发展。

业和信息化部办公厅

2024年8月19日

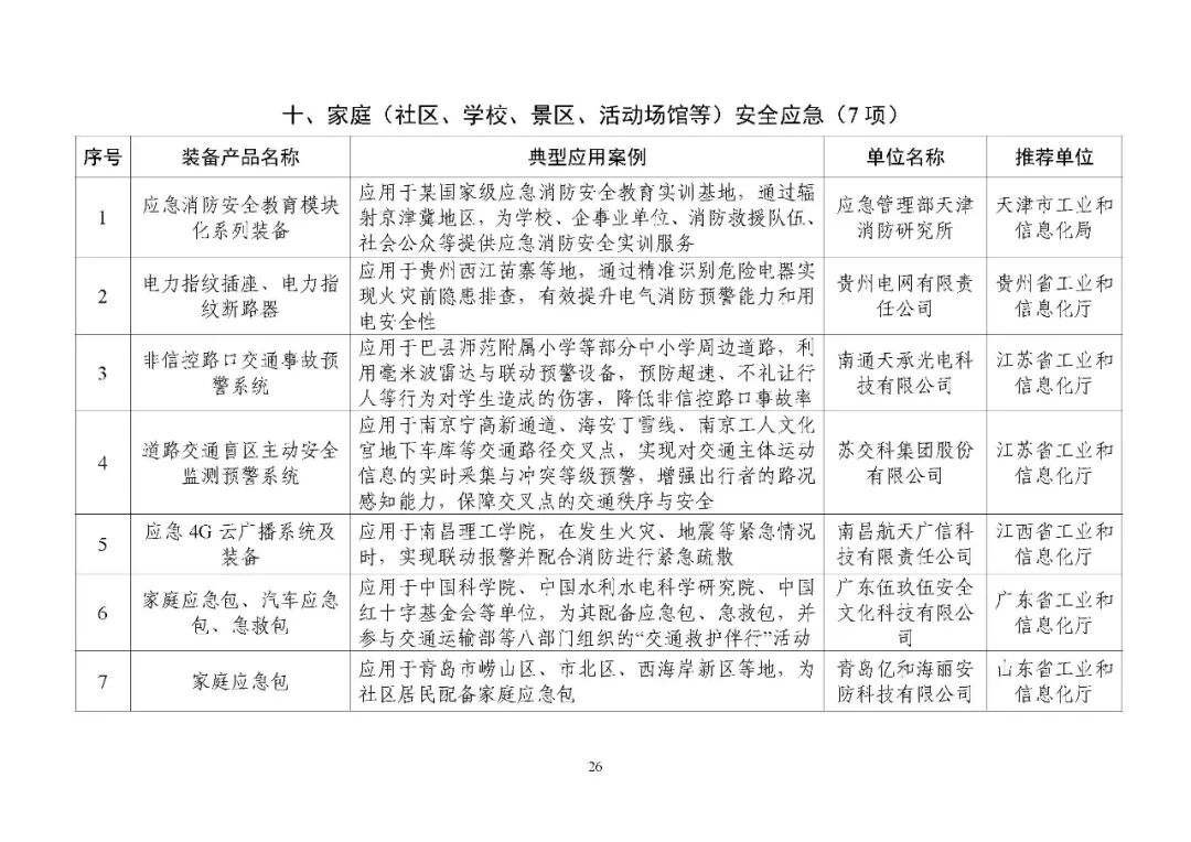
2024年安全应急装备应用推广典型例名单,共计有150项装备产品,应用场景主要故、城市特殊场景火灾、地震地质灾害、紧急生命救护等10个方面。

其中,低空领域在其中7类场景中得到实际应用,相关装备产品共计20项。

工业生产安全事故类共计33项,其中,低空领域的装备产品有1项

图片

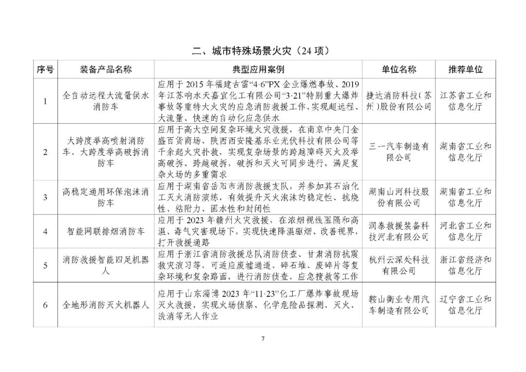
城市特殊场景火灾类共计24项,其中,低空领域的装备产品共有4项

图片

矿山(隧道)安全事故类共计21项,其中,低空领域的装备产品共有2项

图片

洪水灾害类共计10项,其中,低空领域的装备产品仅有1项

图片

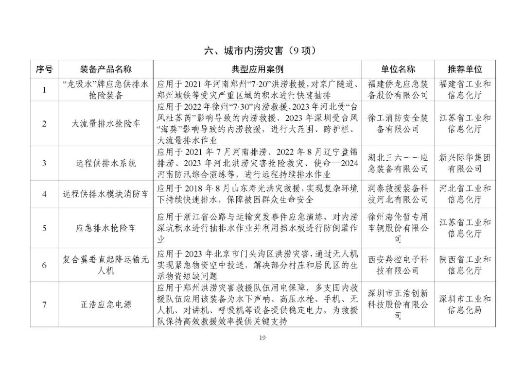
城市内涝灾害类共计10项,其中,低空领域的装备产品有1项

图片

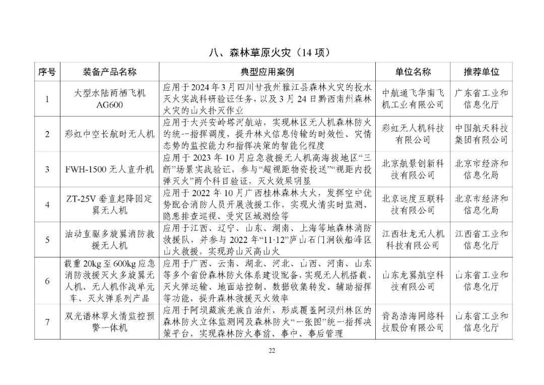
森林草原火灾类共计14项,其中,低空领域的装备产品共有8项

图片

图片

紧急生命救护类共计9项,其中,低空领域的装备产品共有3项

图片

附件:2024年安全应急装备应用推广典型案例名单

2024年安全应急装备应用推广典型案例名单

图片

图片

图片

图片

图片

图片

图片

图片

图片

图片

图片

图片

图片

图片

图片

图片

图片

图片

图片

图片

图片

图片

图片

图片

图片

图片