福州市印发《福州市加快推动低空产业发展行动方案(2024-2026)》
2024-09-14
9月11日,福州市政府网站对外发布了《福州市人民政府关于印发加快推动低空产业发展行动方案的通知》(榕政规〔2024〕8号),正式印发《福州市加快推动低空产业发展行动方案(2024-2026)》。

《行动方案》提出2024年底在全省率先开展低空空域管理改革试点,经军方同意,由地方政府发布无人机适飞空域,建设军、地、民低空空域协同管理机制,布局低空全产业链;2025年底,布局无人机飞行服务站、临时起降点,打造低空产业创新平台,全市低空产业链能级跃升,技术创新能力明显增强,形成低空经济战略性新兴产业集群,争创民用无人驾驶航空器试验基地2026年底,围绕打造高能级无人机产业体系,飞行服务更加优质。力争低空产业相关企业数量突破400家,组织筛选低空产业10大创新场景,争创国家低空经济示范区
《行动方案》自印发之日起执行,有效期至2026年12月31

图片


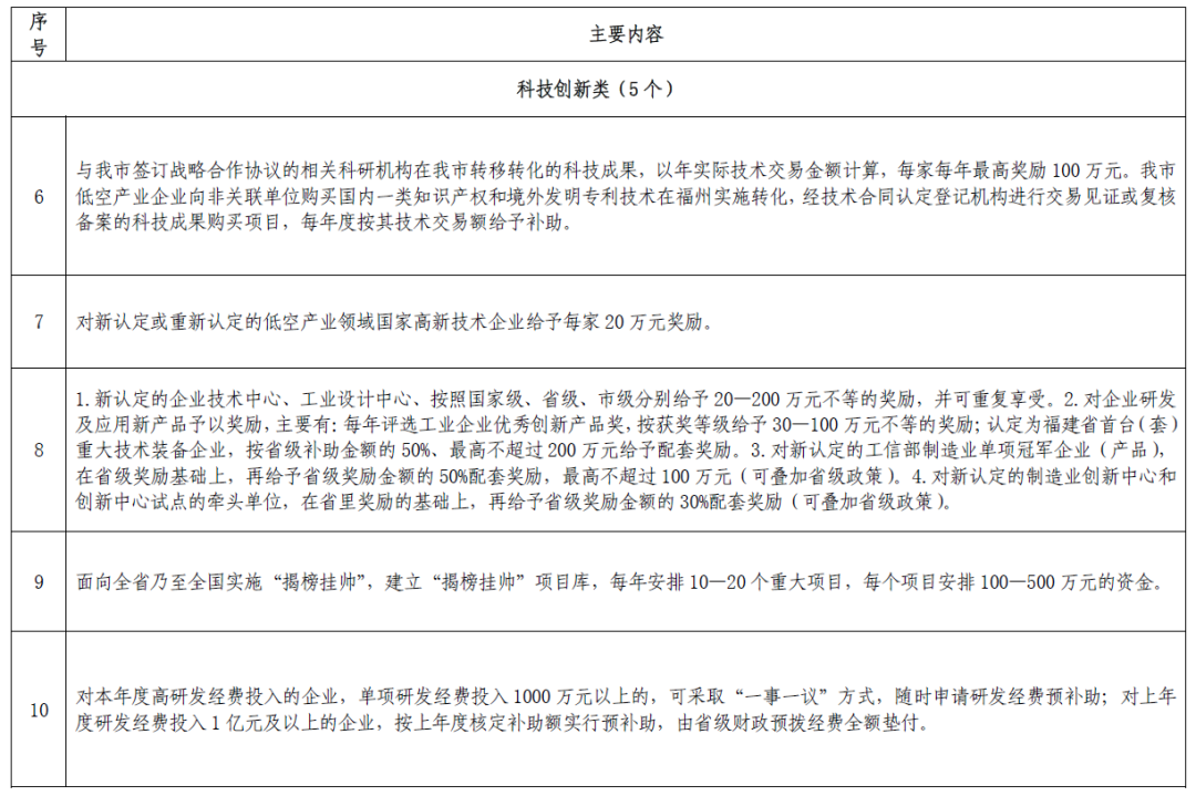
图片

福州市加快推动低空产业发展行动方案

(2024—2026)

为贯彻落实中共中央、国务院《国家综合立体交通网规划纲要》以及国务院、中央军委《无人驾驶航空器飞行管理暂行条例》等文件精神,抢抓低空产业新赛道培育新质生产力,重点打造低空产业链,在全省率先开展低空空域管理改革试点,打造低空产业战略性新兴产业集群,推动低空产业高质量发展,统筹推进海峡两岸无人机产业体系建设,打造两岸低空产业融合创新发展高地,制定本方案。

一、总体目标

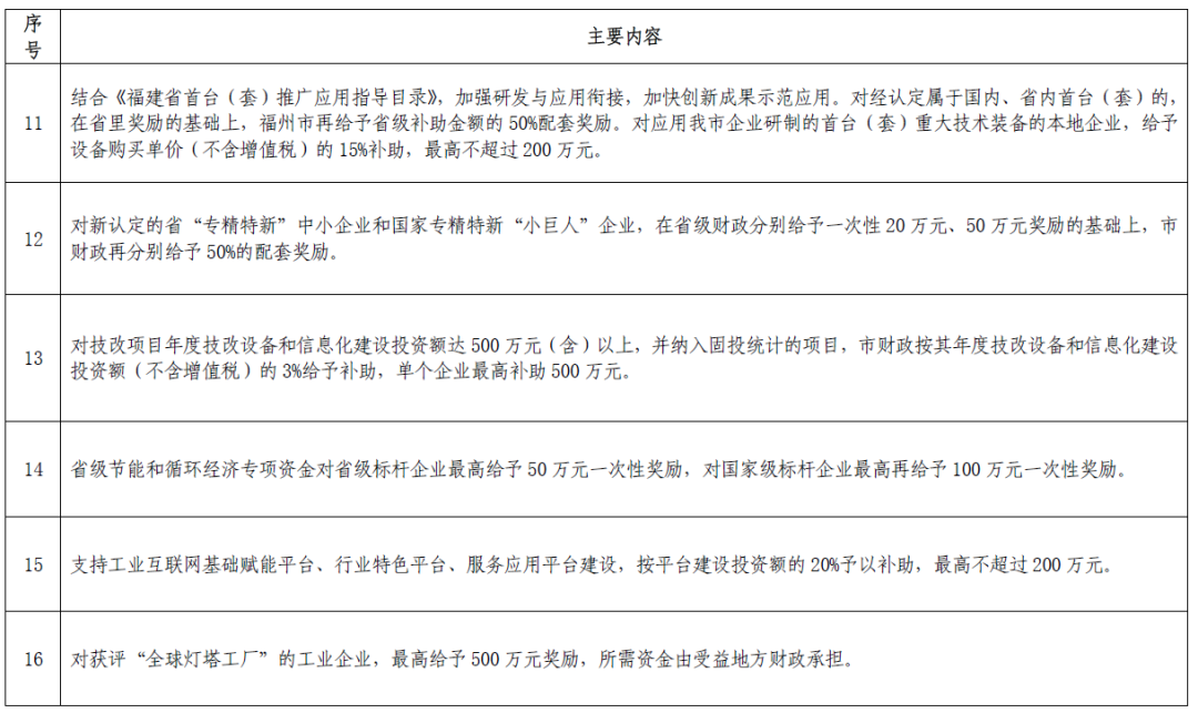
立足建设两岸融合发展示范区、福州都市圈等国家重大区域战略,完整、准确、全面贯彻新发展理念,全方位推进福州市低空产业发展。2024年底,在全省率先开展低空空域管理改革试点,经军方同意,由地方政府发布无人机适飞空域,建设军、地、民低空空域协同管理机制,布局低空全产业链。2025年底,布局无人机飞行服务站、临时起降点,打造低空产业创新平台,全市低空产业链能级跃升,技术创新能力明显增强,形成低空经济战略性新兴产业集群,争创民用无人驾驶航空器试验基地。2026年底,围绕打造高能级无人机产业体系,飞行服务更加优质。力争低空产业相关企业数量突破400家,组织筛选低空产业10大创新场景,争创国家低空经济示范区。

图片

二、基本原则

1.坚持试点先行。牵头在全国率先开展低空空域(真高1000米以下)管理改革试点,优化空域管理机制,释放低空资源潜力。加大低空产业发展政策扶持力度。鼓楼区先行开展全市低空空域数字化、网格化管理示范。支持鼓楼区率先开展低空空域管理和航线运营,为安全飞行提供技术支撑和服务。

2.坚持场景牵引。以“福州-平潭”等海岛场景、城市维护场景、巡检巡查场景、中短途物流场景、公共服务场景、应对极端天气(台风、暴雨等)海上救援场景、“福”文化场景等为牵引,全面推进低空新技术、新产品示范应用和规模应用,推动我市低空产业发展,激发低空市场活力。在空域资源和低空航线等方面对来榕发展的低空生产企业给予支持,招引集聚市场主体,加快培育低空产业集群。

3.坚持安全发展。严格落实低空产业领域管理法律法规和规章制度,筑牢低空飞行环境安全底座,保障低空空域使用安全有序。全力保障党政机关、军事管制区重要区域上空安全,坚决打击“黑飞”行为,强化低空飞行活动监管。合理、合法、合规开展低空飞行活动。维护飞行安全、公共安全和国防安全,统筹低空产业发展和安全。

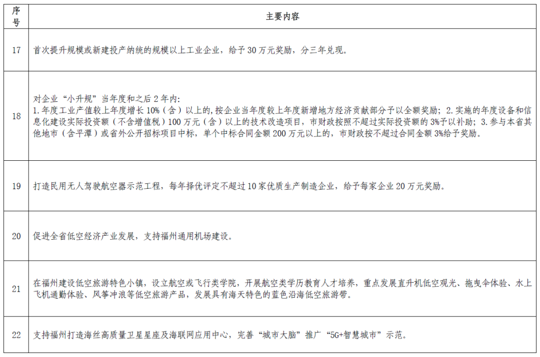
4.坚持补链强链。加快补齐我市低空产业链短板,在鼓楼区、闽侯县等有条件的县区布局飞行实验基地和检测平台。重点招引碳纤维、陀螺仪等低空产业龙头企业落地仓山区、高新区、福州新区等有条件的县(市)区。布局民用无人驾驶航空器总装线,打造低空产业集群。

5.坚持创新驱动。培育国家、省级低空产业领域创新平台,加强低空产业专业人才培育力度,健全全市低空产业创新体系。促进低空产业数字化、智能化、绿色化发展,科技创新引领提升低空产业能级,培育壮大新质生产力。

6.坚持开放协作。抢抓国家推进两岸融合、“一带一路”、福建高质量发展、福州都市圈等重大战略机遇,汇聚国内外低空产业创新资源和生产要素,释放数据要素在低空产业领域的潜力,加快拓展产业发展立体空间。

三、主要任务

围绕总体目标,按照基本原则,聚焦全面优化低空产业发展外部环境、全面开发开放低空经济应用场景、全面加强低空产业基础设施建设、全面培育低空经济战略性新兴产业集群,加大政策扶持力度,加快推动低空产业发展。

(一)全面优化低空产业发展外部环境

1.争创民用无人驾驶航空试验区。按照《民用无人驾驶航空试验基地(试验区)建设工作指引》,在鼓楼区、高新区、福州新区开展低空产业应用示范。以综合应用拓展场景试验区为主要建设目标,编制福州市民用无人驾驶航空试验区建设方案,形成试验区申报文件。争取民航管理部门对试验区申报主体的指导和支持,向中国民航局、民航华东地区管理局上报试验区建设方案。(牵头单位:市发改委,配合单位:市工信局等相关市直单位,鼓楼区、高新区、航空城管委会,协助单位:94816部队、民航福建监管局、民航福建空管分局)

2.编制福州市低空空域规划。到2024年底,市发改委指导、鼓楼区负责编制低空空域规划。根据国家关于无人机飞行空域和管制空域的划设规定,结合我市低空产业发展实际需求,合理规划和使用低空空域。经军、民、航三方共同认可,发布无人机适飞空域。在鼓楼区率先开展低空空域管理改革试点,动态释放低空空域资源。(牵头单位:市发改委、鼓楼区,配合单位:市工信局、市交通局、市公安局、市通管办、市气象局、市资规局、市住建局、市消防救援支队,协助单位:94816部队、民航福建监管局、民航福建空管分局)

3.加强低空空域军地民协同监管。畅通军方、地方政府与民航管理部门沟通渠道,按照福州市低空空域规划,建立军地民协同运行管理机制,依托综合监管服务平台,进一步加强市内无人机飞行管理。相关职能部门根据《无人驾驶航空器飞行管理暂行条例》,依法打击“黑飞”行为。(市退役军人事务局、市公安局、市数据局、市交通局、市通管办,福建广电网络集团福州分公司,电信移动联通铁塔福州分公司按职责分工负责)

4.健全完善低空空域管理体系。发挥我市新一代信息技术资源优势,鼓励鼓楼区开展试点工作,搭建地方政府主管的福州城市低空一体化综合监管服务数字化平台,建设无人机监管系统、低空运行管理系统、低空空域图管理系统、适飞空域飞行红绿灯系统、适飞空域规划导航服务系统和无人机综合服务数字化平台。在鼓楼区布局无人机飞行主动侦测设备,利用数字化手段对低空空域进行网格化、精细化管理。(牵头单位:鼓楼区,市消防救援支队,配合单位:市发改委、市数据局、市公安局、市冶城集团、市电子信息集团,协助单位:94816部队、民航福建监管局、民航福建空管分局)

(二)全面开发开放低空经济应用场景

5.全面赋能数字福州智慧城市建设。结合数字福州平台和智慧城市大脑建设,加强无人机、eVTOL、直升机在城市管理、城市巡检、安防巡检、水务监测、电力巡检、生态治理、海洋巡检等方面的应用,统筹和完善无人机调度体系,加速现代化国际城市建设进程。(市数据局、市城管委、市住建局、市公安局、市水利局、市联排联调中心、市生态局、市林业局、市资规局、市海渔局等单位按职责分工负责)

6.打造智能化低空应急救援系统。加大无人机、直升机在全市消防救援、水上救援、应急通信、应急指挥、医疗物资转运等应急场景的应用。依托福州国际医疗综合实验区,辐射全省各地医院、应急中心,打造“直升机+无人机”高低互配的医疗救援模式。构建以福州为中心,整合全省低空空域资源,覆盖全省的通航应急救援协作体系。(市应急局、市卫健委、市公安局、市消防救援支队、市通管办、市民航办按职责分工负责,协助单位:民航福建监管局、民航福建空管分局)

7.构建低空智慧配送物流体系。加强无人机在配送和物流场景中的应用示范,打造低空物流枢纽体系,建设福建省低空物流先行区。鼓励鼓楼区率先开展试点,依托物流、商贸服务行业重点企业,开展无人机城市场景配送试点。依托福州新区和福州长乐国际机场,开展低空中短途物流场景试点。立足福州都市圈、海峡两岸融合重大战略,探索无人机、eVTOL、直升机、水上飞机在“福州-平潭”等跨海岛场景运输和配送上的应用。(牵头单位:鼓楼区、航空城管委会,配合单位:市商务局、市市场监管局、市邮管局、市资规局、市交通局、市通管办,福建广电网络集团福州分公司,电信移动联通铁塔福州分公司,协助单位:94816部队、民航福建监管局、民航福建空管分局)

8.培育低空经济消费新业态。开拓“低空+文旅”新业态,鼓励我市符合低空飞行建设条件的景区、度假区开发eVTOL观光、数字热气球、动力伞等飞行体验点。定期开展无人机竞赛活动。鼓励在数字峰会、海创会、航海装备大会、中国侨智大会等高端活动中引入无人机导览、无人机表演等新模式,打造低空产业福州名片。(市商务局、市文旅局、市体育局、市数据局、市工信局、市交通局、市发改委按职责分工负责)

9.搭建无人机场景供需服务平台。依法选择符合条件的龙头企业,支持国有企业参与,吸引社会资本进场,搭建无人机场景供需服务平台,促进全省无人机需求场景主体和提供解决方案的无人机企业有效对接,实现无人机场景供给需求互相匹配,力争将福州打造成无人机应用场景的全球样板。(牵头单位:鼓楼区、市城投集团、市冶城集团,配合单位:市工信局、市发改委,市文旅局、市金控集团、市国资集团,鼓楼区、航空城管委会、高新区)

10.举办低空产业发展高峰论坛。结合数字峰会、海装大会、海创会、海交会等我市重要活动,举办具有国际影响力的低空产业发展高峰论坛,汇聚低空产业链龙头企业、国内外知名行业组织、科研机构、投融资机构等,推动产学研融合交流合作。(市发改委、市工信局、市招商服务中心、市数据局,鼓楼区、航空城管委会按职责分工负责)

(三)全面加强低空产业基础设施建设

11.布局低空飞行服务基础设施。依托闽侯竹岐机场等民用或通航机场,推动B类飞行服务站建设。在鼓楼区,高新区,福州新区等有条件的县(市)区试点,规划通用型无人机自动化机场、无人机中继飞行起降站、eVTOL临时起降点,满足城市配送、中短途物流运输起降、备降、停放、充电、运输、运营及服务等功能需求,为无人机物流、巡检、消防等应用场景提供支持。推动挂牌并做大做强全国首个综合性消防救援空勤基地。建设无人机青少年科普基地和实训基地。(牵头单位:鼓楼区、闽侯县、高新区等有条件的县区,市消防救援支队,配合单位:市资规局、市交通局、市通管办、市商务局、市住建局、市城管委、市公安局、市市场监管局、市邮管局,福建广电网络集团福州分公司,电信移动联通铁塔福州分公司)

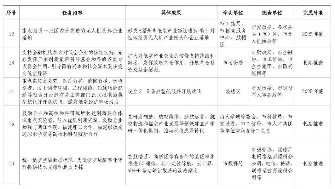
12.建设低空产业数字化配套设施。加快推进5G-A、北斗定位导航、云计算和ADS-B基站等数字城市基础设施建设,依托福州市通信枢纽、数据中心、智算中心,为低空空域数字化管理提供技术支撑和算力支撑。优化城市低空通信网络,建立军、地、民三方低空空域数据协同标准,推动飞行服务数据对接,保障低空飞行服务、通信等数据在同标准下互联互通。到2026年,基本实现全市低空飞行监视、导航全覆盖。(市数据局、市工信局、市通管办,电信移动联通铁塔福州分公司按职责分工负责;协助单位:94816部队,民航福建监管局、民航福建空管分局)

13.推动低空空域管理数据标准化。在国家低空空域划分管理准则基础上,结合我市低空空域实际情况,形成福州市低空空域管理数据标准,如福州市低空空域图建设、划分、更新标准规范,福州市低空空域无人驾驶航空器接入、飞行管理细则规范等,推动全市低空空域建设工作标准化、规范化。(牵头单位:市数据局、市通管办,配合单位:市发改委、市工信局、市公安局、市市场监管局、航空城管委会、鼓楼区,冶城集团;协助单位:民航福建监管局、民航福建空管分局)

(四)全面打造低空经济新兴产业集群

14.实施无人机产业链强基计划。布局福州市无人机全产业链,重点招引我市无人机产业链缺失环节,如碳纤维、陀螺仪、无刷电机、螺旋桨等关键材料和零部件领域重点企业。鼓励落地无人机、eVTOL等民用无人机驾驶航空器整机生产线,享受福州市低空航线服务、对接低空应用场景需求。在无人机电池方面重点发力,加强与省内外新能源电池龙头企业协作,加快打造我市无人机电池生态链。推动光电等优势产业与低空产业融合发展。在产业链关键环节争取培育专精特新“小巨人”、制造业“单项冠军”企业。(牵头单位:市工信局、市发改委、市招商服务中心,配合单位:鼓楼区、晋安区,航空城管委会,福州市无人机协会)

15.打造低空产业示范工程。加强光电、新材料、高端装备制造等优势产业在无人机领域方面的应用,打造无人机示范工程,提升无人机整机生产制造能力,争取到2026年培育20家具备显著竞争力的无人机生产制造、研发、销售、飞行服务相关领域企业。(牵头单位:市发改委,配合单位:市工信局、市商务局、市科技局、市市场监管局)

16.加快提升科技研发水平。以“揭榜挂帅”等方式,支持无人机、eVTOL等各类低空飞行器以及发动机、螺旋桨、飞控系统、航电系统、主控芯片、光学镜头、精密元器件、核心传感器/连接器、电机、电池、机载态势感知设备、低空智联网核心技术等关键技术研发。鼓励企业建设低空飞行器整机及核心零部件智能工厂,进一步提升整机产品和关键核心零部件的产业化规模和效益。(牵头单位:市科技局,配合单位:市发改委、市工信局)

17.培育高水平创新平台。打造低空产业创新平台,导入国内外航空航天高端科技创新资源和优质项目。加快工程研究中心、产业创新中心、企业技术中心等创新平台建设。在福州高新区建设无人机产业孵化基地,在鼓楼区建设无人机监测和试验基地,加强竹岐机场无人机飞手培训基地建设。支持创新基地与低空产业领域高校和科研院所对接交流,与低空产业领域技术服务平台建立全方位合作关系。鼓励企业、高校和科研院所共建创新联合体或重点实验室,导入优质创新资源。鼓励企业加强与高校和科研院所合作,在研发制造、航空维修、通航运营、航空物流和临空产业发展等领域建立产学研一体化机制,推动科技成果转化。(鼓楼区、闽侯县、晋安区、福州新区管委会、大学城管委会,市工信局、市科技局、市发改委、市人才集团、市消防救援支队按职责分工负责)

18.鼓励开展低空产业行业标准化建设。鼓励在我市从事低空产业相关经营活动的科研机构、行业协会、产业联盟等无人机产业链主体参与低空制造、低空应用、低空保障等低空行业的国际标准、国家标准、地方标准等标准制定。争取在无人机电池、电机、新材料等领域形成行业技术标准。(市市场监管局、市科技局、市工信局按职责分工负责)

19.培育低空经济战略性新兴产业。围绕争创低空经济发展试验区的目标,以鼓楼区为低空空域管理改革试点、福州新区临空经济区为低空产业主要承载区“两区”为主,打造覆盖技术研发、生产制造、创新孵化、技术交流等多元业态的低空产业园,在全省率先打造低空经济战略性新兴产业集群,2024年底向省发改委申请将集群提升为省级战略性新兴产业集群。(牵头单位:市发改委,配合单位:市工信局、市科技局,鼓楼区、航空城管委会,福州市无人机协会)

四、保障措施

(一)机制保障。成立福州市低空产业专项工作小组。由市主要领导担任组长,市发改委、市工信局、市公安局、市科技局、市财政局、市国资委、市数据局等单位为成员单位。94816部队、民航福建监管局、民航福建空管分局作为指导单位。小组办公室挂靠市发改委,会同各成员单位按照职责分工推进低空经济工作。各责任单位要根据方案细化本部门工作要点,确保工作正常推进。

(二)政策保障。制定福州市支持低空产业发展若干措施,支持民用无人驾驶航空器头部企业落地福州。用足现有市级产业扶持政策的基础上,用好当前省、市支持福州低空产业发展等相关政策,支持低空产业相关企业发展培育、技术创新、项目建设。

(三)资金保障。落实示范工程试点奖励资金、研发费用加计扣除、研发费用分段补助、创新平台奖补资金等措施。强化产融对接服务,鼓励金融机构加大对低空领域企业的信贷支持。充分发挥产业创新集群引导基金和各级各类专项资金作用,引导国有资本和社会资本投向低空产业。

(四)用地保障。根据企业发展需求,加快建设园区共享服务设施和公共服务平台,配套供水、供电、通路、通讯、给排水等基础设施以及配套住房、教育医疗、政务服务、生产性服务等生产生活设施。根据产业生命周期和企业用地需求,可采取弹性年限出让、先租后让、长期租赁等多种方式灵活供应产业用地。对企业租赁或者购买标准厂房的需求予以优先支持。

(五)市场保障。支持将符合条件的重点企业产品列入《福州市名优产品目录》,由市财政投入的建设项目、市属国有企业所属项目对目录中企业的名优产品可依法依规应用尽用。鼓励企业参加境外线下展会以及跨交会、福品博览会等境内涉外展会,并按照规定予以补助。

(六)人才保障。用好“好年华聚福州”等引才计划和活动,坚持人才引进与培养并举,引育一批低空产业领域的高水平专业团队。支持大中专院校建设低空产业学科,培育和壮大空天产业研究院,产学研联动培养各层次技术人才。在职业技能培训中增加无人机相关领域的培训及专业资格的认证及考核,强化人才队伍支撑。

本方案自印发之日起执行,有效期至2026年12月31日。

附件:1.福州市推动低空产业发展专项小组工作方案

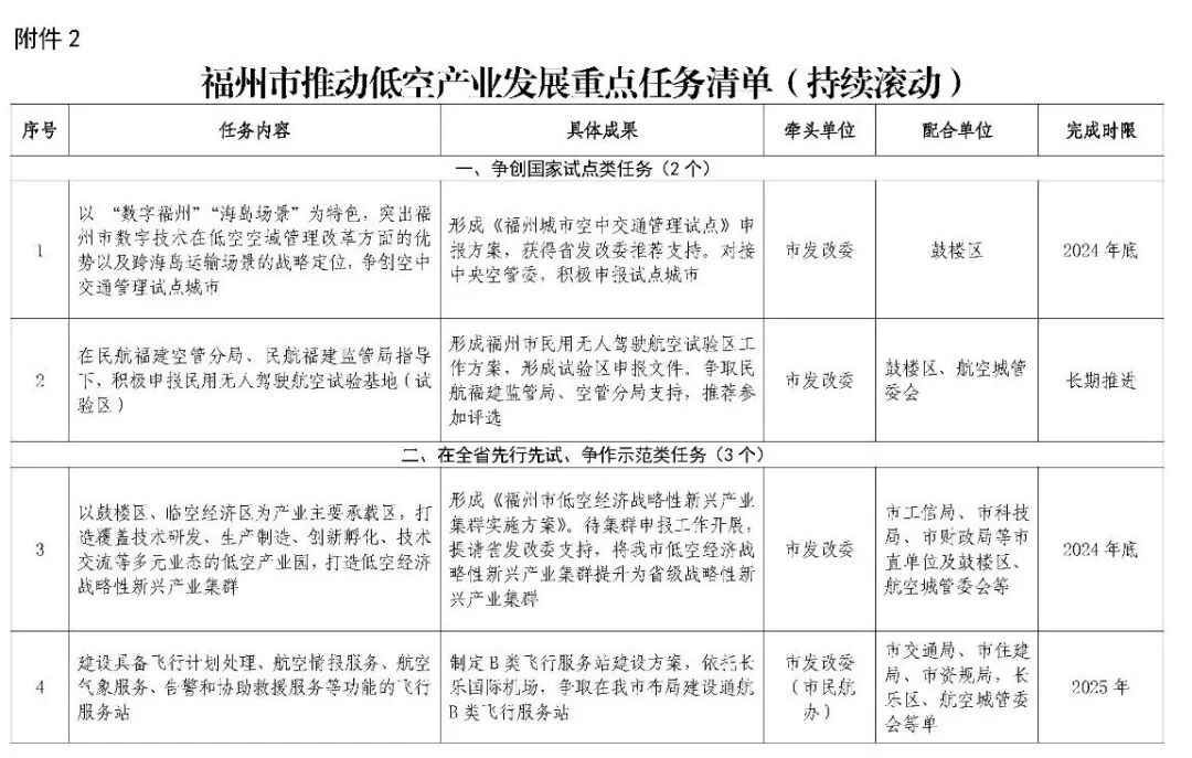
2.福州市推动低空经济发展重点任务清单(持续滚动)

3.福州市低空产业(第一批)重点项目清单

4.福州市发展低空产业重点扶持措施清单

5.福州市低空产业(第一批)招商(意向)合作伙伴清单

6.福州市低空产业(第一批)场景需求清单

附件1

福州市推动低空产业发展专项小组

工作方案

按照市委、市政府工作部署,为在全省率先开展低空空域改革试点,建设低空经济战略性新兴产业集群,争创民用无人驾驶航空试验基地,打造两岸低空产业融合创新发展高地。经研究,成立推动低空产业发展专项工作小组。小组办公室挂靠市发改委。

组长:吴贤德 市委副书记、市长

第一副组长:郑彧 市委常委、秘书长,副市长

副组长:郑浩 市发改委党组书记、主任

副组长:魏志谋 市政府副秘书长

成员:由市发改委、市教育局、市科技局、市工信局、市通管办、市数据局、市公安局、市民政局、市财政局、市人社局、市资规局、市生态局、市住建局、市城管委、市交通局、市水利局、市农业局、市商务局、市招商服务中心、市邮政局、市文旅局、市卫健委、市退役军人事务局、市应急局、市林业局、市海渔局、市市场监管局、市体育局、市金融局、市国资委、市气象局,相关县(市)区,福州高新区管委会、航空城管委会,市联排联调中心,市城投集团、冶城集团、金控集团、国资集团等单位组成。民航福建监管局、民航福建空管分局、94816部队作为指导单位。

主要职责:

统筹谋划全市低空产业高质量发展,协调解决重大事项及有关问题,强化工作任务督促指导,定期通报低空产业工作进展。开发开放低空产业应用示范场景。建立实施军地民三方协同管理机制,研究制定低空产业发展规划和政策措施。组织推进全市低空空域管理改革,申报国家空中交通试点城市。统筹推进全市低空基础设施建设,建立健全低空飞行管理机制和运行规则。推动低空全产业链布局和产业创新能力提升,指导各县(市)区开展低空产业工作。

图片

图片

图片

图片

图片

图片

图片

图片

图片

图片

图片

图片

图片

图片

图片

图片

图片

图片